Для студентов МГТУ им. Н.Э.Баумана по предмету Кратные интегралы и рядыКратные интегралыКратные интегралы
5,0054
2024-10-252024-10-25СтудИзба
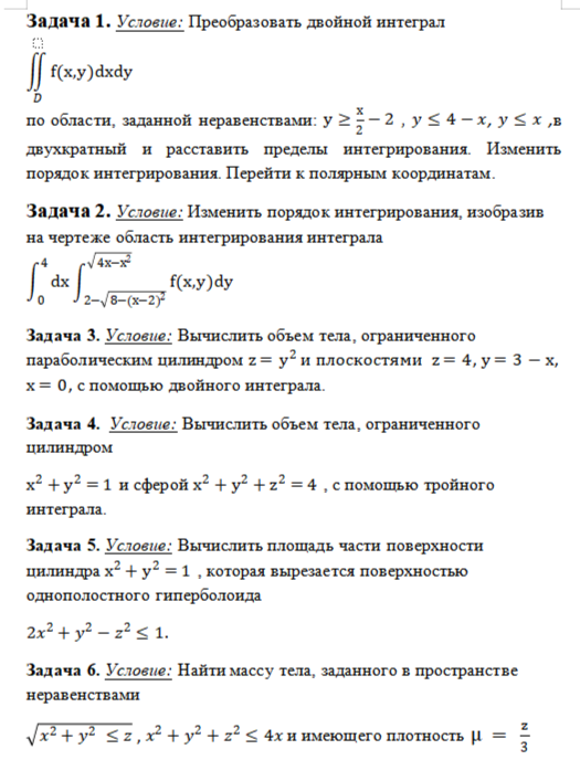
ДЗ 1: Кратные интегралы вариант 16
Описание

Характеристики домашнего задания
Предмет
Учебное заведение
Семестр
Номер задания
Вариант
Просмотров
56
Качество
Идеальное компьютерное
Размер
1,3 Mb
Преподаватели
Список файлов
Типовой расчёт_Вариант 16.docx
Комментарии
Нет комментариев
Стань первым, кто что-нибудь напишет!
МГТУ им. Н.Э.Баумана




















