Для студентов МГТУ им. Н.Э.Баумана по предмету Кратные интегралы и рядыФункциональные рядыФункциональные ряды
5,00516
2022-12-022024-12-08СтудИзба
ДЗ 3.2: Функциональные ряды вариант 17
-66%
Описание
Зачтено на максимальный балл😍😍😍
Задач 1. Найти интервал сходимости степенного ряда и исследовать сходимость ряда на концах этого интервалаЗадача 2. Разложить функцию f(x) в степенной ряд по степеням, используя табличные разложеня; указать интервал сходимости
Задача 3. Разлагая подинтегральную функцию в ряд, вычислить приблизительное значение данного определенного интеграла с погрешностью, превышающей 0, 001
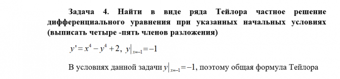
Задача 4. Найти в виде ряда Тейлора частное решение дифференциального уравнения при указанных начальных условиях (выписать четыре -пять членов разложения)









Характеристики домашнего задания
Предмет
Учебное заведение
Семестр
Номер задания
Вариант
Программы
Просмотров
135
Качество
Идеальное компьютерное
Размер
91,51 Kb
Список файлов
Вариант 17-часть 2.docx

Ваше удовлетворение является нашим приоритетом, если вы удовлетворены нами, пожалуйста, оставьте нам 5 ЗВЕЗД и позитивных комментариев. Спасибо большое!. Смотрите файлы в моем профиле, там есть много полезных !