Для студентов МГТУ им. Н.Э.Баумана по предмету Кратные интегралы и рядыЧисловые рядыЧисловые ряды
5,0057
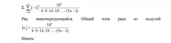
2022-11-262024-12-02СтудИзба
ДЗ 3.1: Числовые ряды вариант 10
-66%
Описание
Характеристики домашнего задания
Предмет
Учебное заведение
Семестр
Номер задания
Вариант
Программы
Просмотров
112
Качество
Идеальное компьютерное
Размер
69,19 Kb
Список файлов
Вариант 10-ряд-часть 1.docx

Ваше удовлетворение является нашим приоритетом, если вы удовлетворены нами, пожалуйста, оставьте нам 5 ЗВЕЗД и позитивных комментариев. Спасибо большое!. Смотрите файлы в моем профиле, там есть много полезных !