Для студентов МГТУ им. Н.Э.Баумана по предмету Кратные интегралы и рядыТригонометрические рядыТригонометрические ряды
4,0052
2013-08-192024-09-10СтудИзба
ДЗ 3.3: Тригонометрические ряды вариант 16
-62%
Описание

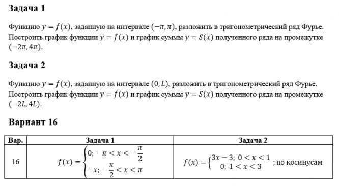
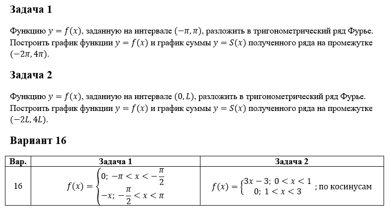
Задача 1 Функцию y=f(x), заданную на интервале (-π,π), разложить в тригонометрический ряд Фурье. Построить график функции y=f(x) и график суммы y=S(x) полученного ряда на промежутке (-2π,4π). Задача 2 Функцию y=f(x), заданную на интервале (0,L), разложить в тригонометрический ряд Фурье. Построить график функции y=f(x) и график суммы y=S(x) полученного ряда на промежутке (-2L,4L). Вариант 16 Вар.Задача 1Задача 2 16f(x)={█(0; -π<x<-π/2@-x; -π/2<x<π)┤f(x)={█(3x-3; 0<x<1@0; 1<x<3)┤ ;по косинусам .
Характеристики домашнего задания
Предмет
Учебное заведение
Семестр
Номер задания
Вариант
Просмотров
1444
Качество
Фото печатных листов
Размер
153,32 Kb
Список файлов
Тригонометрические ряды.pdf

Вам все понравилось? Получите кэшбэк - 40 рублей на Ваш счёт при покупке. Поставьте оценку и напишите положительный комментарий к купленному файлу. После Вы получите деньги на ваш счет.