Для студентов МГТУ им. Н.Э.Баумана по предмету Кратные интегралы и рядыКриволинейные и поверхностные интегралыКриволинейные и поверхностные интегралы
5,005301 
2020-12-012020-12-01СтудИзба
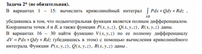
 ДЗ 2: Криволинейные и поверхностные интегралы вариант 4
Описание
Характеристики домашнего задания
Предмет
Учебное заведение
Семестр
Номер задания
Вариант
Просмотров
402
Качество
Фото рукописных листов
Размер
2,9 Mb
Список файлов
Комментарии
 
 Отзыв
Спасибо, на 4 балла
 
 МГТУ им. Н.Э.Баумана


















