Для студентов МГТУ им. Н.Э.Баумана по предмету Испытание компрессорных машинИспытание поршневого W-образного компрессораИспытание поршневого W-образного компрессора
5,0053
2023-04-112023-04-11СтудИзба
Испытание компрессорных машин
ДЗ 1, 2: Испытание поршневого W-образного компрессора
Бестселлер
Описание
ДЗ ЗАЧТЕНО Дегтяревой Т.С.!
УСЛОВИЕ:

ДЕМО
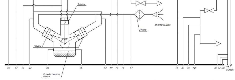
Цель работы: Испытание поршневого W-образного компрессор
Испытание поршневого W-образного компрессора.
Характеристики домашнего задания
Учебное заведение
Семестр
Программы
Просмотров
19
Качество
Идеальное компьютерное
Размер
591,3 Kb
Список файлов
ДЗ ИКМ_W.pdf

Если работа Вам была полезна, Пожалуйста, потратьте несколько секунд, чтобы оставить нам 5 ЗВЁЗД и положительный отзывы. Мы Вам глубоко признателены!