Для студентов МГТУ им. Н.Э.Баумана по предмету Интегралы и дифференциальные уравнения (ИиДУ)Дифференциальные уравненияДифференциальные уравнения
2020-04-262020-04-26СтудИзба
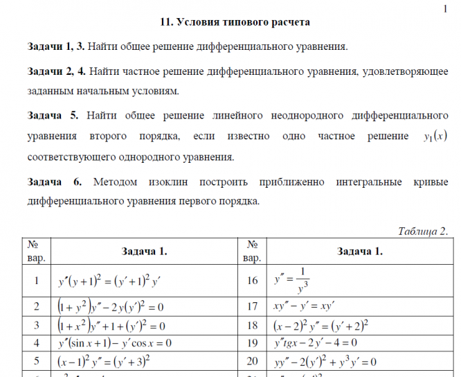
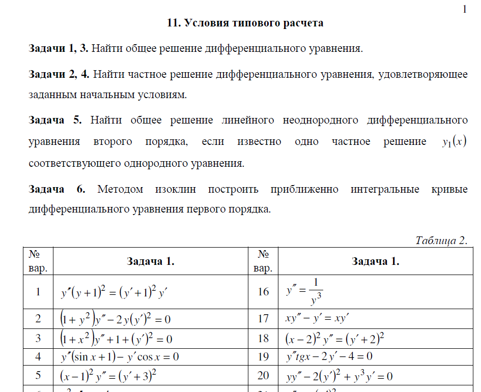
Вопросы/задания к заданиям 2: Дифференциальные уравнения
Описание
Характеристики вопросов/заданий к заданиям
Учебное заведение
Семестр
Номер задания
Просмотров
363
Качество
Идеальное компьютерное
Размер
113,88 Kb
Список файлов

Вам все понравилось? Получите кэшбэк - 40 рублей на Ваш счёт при покупке. Поставьте оценку и напишите положительный комментарий к купленному файлу. После Вы получите деньги на ваш счет.