Для студентов МГТУ им. Н.Э.Баумана по предмету Интегралы и дифференциальные уравнения (ИиДУ)Дифференциальные уравнения высших порядковДифференциальные уравнения высших порядков
5,0051
2024-06-142025-07-04СтудИзба
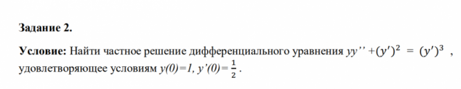
ДЗ 2: Дифференциальные уравнения высших порядков вариант 7
Описание
Характеристики домашнего задания
Учебное заведение
Семестр
Номер задания
Вариант
Программы
Просмотров
126
Качество
Фото печатных листов
Размер
15,12 Mb
Преподаватели
Список файлов
tr_difur_high_7.pdf





МГТУ им. Н.Э.Баумана
aqqwjj


















