Для студентов МГТУ им. Н.Э.Баумана по предмету Интегралы и дифференциальные уравнения (ИиДУ)Дифференциальные уравнения высших порядковДифференциальные уравнения высших порядков
5,0054
2023-07-132023-07-13СтудИзба
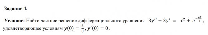
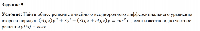
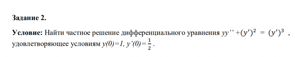
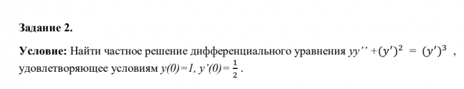
ДЗ 2: Дифференциальные уравнения высших порядков вариант 7
Описание
Характеристики домашнего задания
Учебное заведение
Семестр
Номер задания
Вариант
Программы
Просмотров
118
Качество
Идеальное компьютерное
Размер
849,4 Kb
Список файлов
типарь.pdf

Спасибо за покупку! Я буду очень рад, если поставишь справедливую оценку купленному файлу