Для студентов МГТУ им. Н.Э.Баумана по предмету Интегралы и дифференциальные уравнения (ИиДУ)Дифференциальные уравнения высших порядковДифференциальные уравнения высших порядков
4,9851109
2023-07-122023-07-12СтудИзба
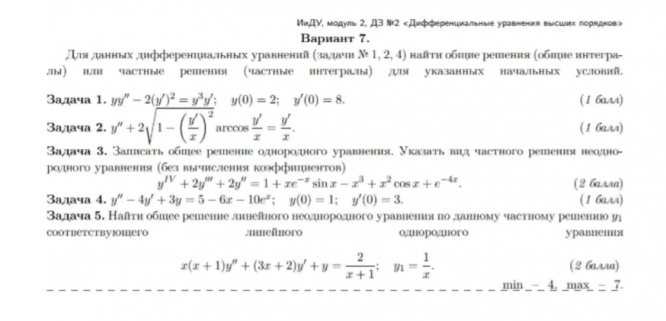
ДЗ 2: Дифференциальные уравнения высших порядков вариант 7
Описание
Характеристики домашнего задания
Учебное заведение
Семестр
Номер задания
Вариант
Программы
Просмотров
41
Качество
Фото рукописных листов
Размер
9,59 Mb
Список файлов
дз2.docx

Спасибо за покупку! Я буду очень рад, если поставишь справедливую оценку купленному файлу