Для студентов МГТУ им. Н.Э.Баумана по предмету Интегралы и дифференциальные уравнения (ИиДУ)Приложение определенного интегралаПриложение определенного интеграла
5,0051
2023-04-192025-02-11СтудИзба
Вариант 9 - ДЗ №1 - "Приложение определенного интеграла" - 6 задач
ДЗ 1: Приложение определенного интеграла вариант 9
-43%
Описание
Типовой расчет №1 по математическому анализу, "Определенный интеграл", зачтено
Условие:
Задача 1:
Задача 2:
Задача 3:
Задача 4:
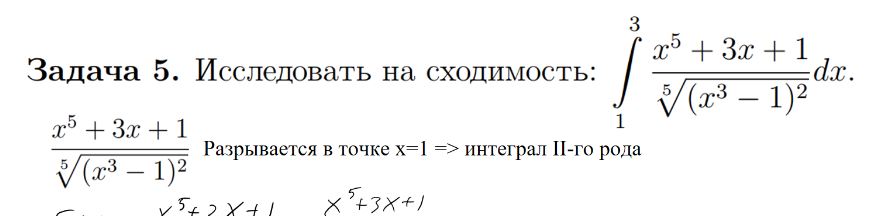
Задача 5:
Показать/скрыть дополнительное описание
Условие:


Задача 2:

Задача 3:

Задача 4:

Задача 5:

Показать/скрыть дополнительное описание
Типовой расчет по интегралам МГТУ.
Характеристики домашнего задания
Учебное заведение
Семестр
Номер задания
Вариант
Просмотров
18
Размер
1,4 Mb
Список файлов
Вариант 9 Инты 1 203.docx

Спасибо за покупку! Я буду очень рад, если поставишь справедливую оценку купленному файлу :3 Ищи больше работ в моём профиле, там много нужного тебе!