Для студентов МГТУ им. Н.Э.Баумана по предмету Интегралы и дифференциальные уравнения (ИиДУ)Приложение определенного интегралаПриложение определенного интеграла
4,97514408
2023-04-092025-02-11СтудИзба
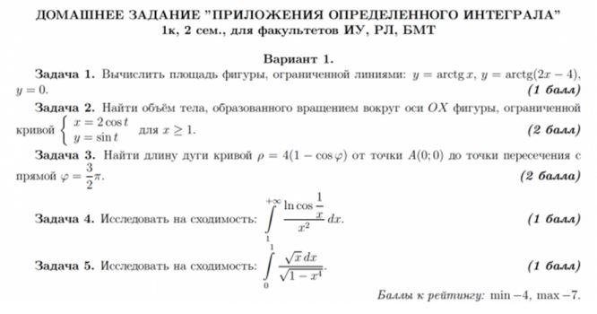
Вариант 1 - ДЗ №1 - "Приложение определенного интеграла" - 5 задач
ДЗ 1: Приложение определенного интеграла вариант 1
-43%
Описание
Типовой расчет №1 по математическому анализу, "Приложение определенного интеграла", зачтено
Задача 1:
Задача 2:
Задача 3:
Задача 4:
Задача 5:
Показать/скрыть дополнительное описание

Задача 1:





Типовой расчет по интегралам МГТУ.
Характеристики домашнего задания
Учебное заведение
Семестр
Номер задания
Вариант
Просмотров
26
Качество
Фото рукописных листов
Размер
3,88 Mb
Список файлов
Вариант 1 Инты 1 152.pdf

Спасибо за покупку! Я буду очень рад, если поставишь справедливую оценку купленному файлу :3 Ищи больше работ в моём профиле, там много нужного тебе!