Для студентов МГТУ им. Н.Э.Баумана по предмету Интегралы и дифференциальные уравнения (ИиДУ)Дифференциальные уравнения высших порядковДифференциальные уравнения высших порядков
4,97514359
2022-05-222025-02-11СтудИзба
Вариант 17 - ДЗ №2 - "Дифференциальные уравнения" - 5 задач
ДЗ 2: Дифференциальные уравнения высших порядков вариант 17
-43%
Описание
Типовой расчет №2 по математическому анализу, "Дифференциальные уравнения", зачтено
Условие:
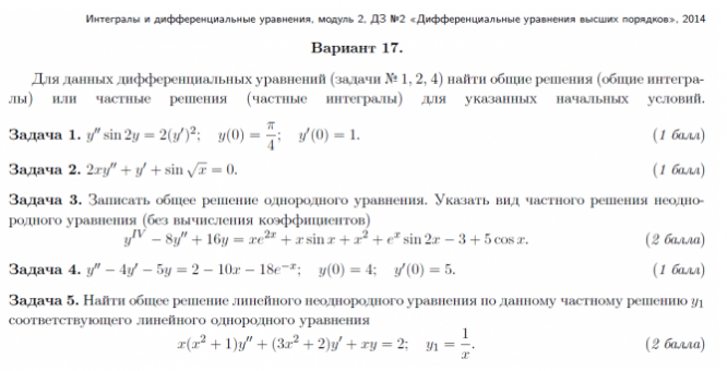
Задача 1:
Задача 2:
Задача 3:
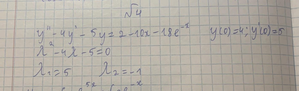
Задача 4:
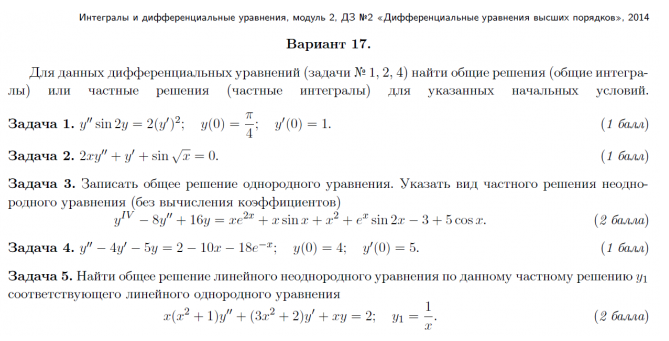
Задача 5:
Показать/скрыть дополнительное описание
Условие:

Задача 1:





Типовой расчет по интегралам МГТУ математический анализ 2 семестр домашнее задание.
Характеристики домашнего задания
Учебное заведение
Семестр
Номер задания
Вариант
Просмотров
18
Качество
Фото рукописных листов
Размер
2,91 Mb
Список файлов
Вариант 17 Диффуры 2 23.pdf

Спасибо за покупку! Я буду очень рад, если поставишь справедливую оценку купленному файлу :3 Ищи больше работ в моём профиле, там много нужного тебе!