Для студентов МГТУ им. Н.Э.Баумана по предмету Интегралы и дифференциальные уравнения (ИиДУ)Дифференциальные уравнения высших порядковДифференциальные уравнения высших порядков
5,0051
2022-05-222025-02-11СтудИзба
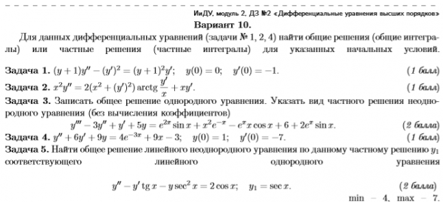
Вариант 10 - ДЗ №2 - "Дифференциальные уравнения" - 5 задач
ДЗ 2: Дифференциальные уравнения высших порядков вариант 10
-43%
Описание
Типовой расчет №2 по математическому анализу, "Дифференциальные уравнения", зачтено
Условие:
Задача 1:
Задача 2:
Задача 3:
Задача 4:
Задача 5:
Показать/скрыть дополнительное описание
Условие:






Типовой расчет по интегралам МГТУ математический анализ 2 семестр домашнее задание.
Характеристики домашнего задания
Учебное заведение
Семестр
Номер задания
Вариант
Просмотров
26
Качество
Фото рукописных листов
Размер
2,09 Mb
Список файлов
Вариант 10 Диффуры 2 18.pdf

Спасибо за покупку! Я буду очень рад, если поставишь справедливую оценку купленному файлу :3 Ищи больше работ в моём профиле, там много нужного тебе!