Для студентов МГТУ им. Н.Э.Баумана по предмету Интегралы и дифференциальные уравнения (ИиДУ)Дифференциальные уравнения высших порядковДифференциальные уравнения высших порядков
5,0051
2021-03-032021-03-03СтудИзба
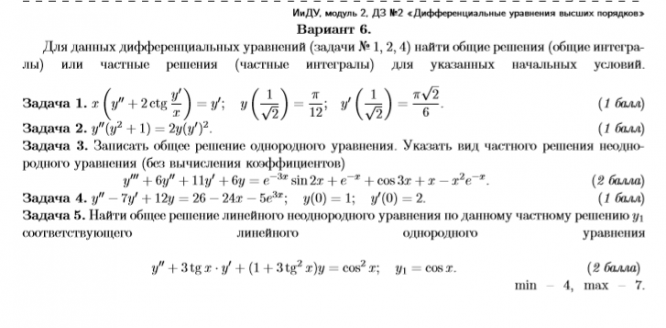
ДЗ 2: Дифференциальные уравнения высших порядков вариант 6
Описание
Характеристики домашнего задания
Учебное заведение
Семестр
Номер задания
Вариант
Просмотров
40
Качество
Фото рукописных листов
Размер
753,21 Kb
Список файлов
ДУ ДЗ 6 вариант.pdf
МГТУ им. Н.Э.Баумана
OldmanUFO


















