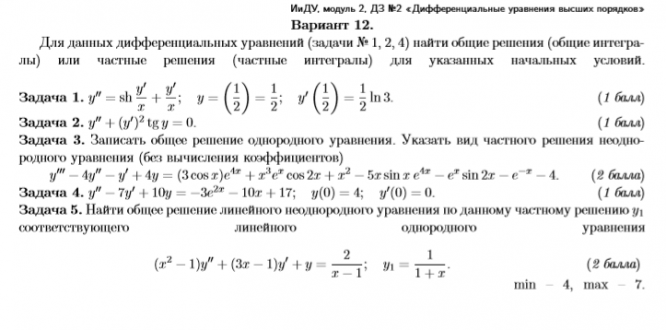
ДЗ 2: Дифференциальные уравнения высших порядков вариант 12
Описание
Характеристики домашнего задания
Учебное заведение
Семестр
Номер задания
Вариант
Просмотров
71
Качество
Фото рукописных листов
Размер
1,28 Mb
Список файлов
ДУ ДЗ 12 вариант.pdf
Отзывы
Отзыв
ошибки в 1,4 номерах(как такое можно ещё и продавать...)
МГТУ им. Н.Э.Баумана
OldmanUFO
















