Для студентов МГТУ им. Н.Э.Баумана по предмету Интегралы и дифференциальные уравнения (ИиДУ)Дифференциальные уравнения высших порядковДифференциальные уравнения высших порядков
4,70572
2021-03-032021-03-03СтудИзба
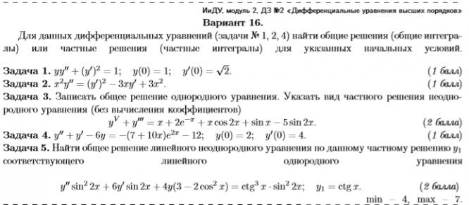
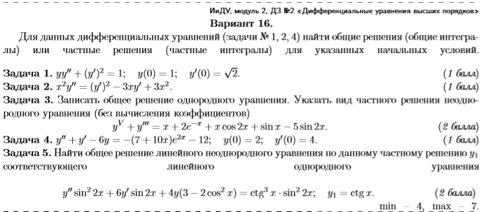
ДЗ 2: Дифференциальные уравнения высших порядков вариант 16
Описание
Характеристики домашнего задания
Учебное заведение
Семестр
Номер задания
Вариант
Просмотров
47
Качество
Фото рукописных листов
Размер
8,2 Mb
Список файлов
ДУ ДЗ 16 вариант.pdf
Комментарии
Нет комментариев
Стань первым, кто что-нибудь напишет!
МГТУ им. Н.Э.Баумана
OldmanUFO



















