Для студентов МГТУ им. Н.Э.Баумана по предмету Интегралы и дифференциальные уравнения (ИиДУ)Дифференциальные уравнения высших порядковДифференциальные уравнения высших порядков
5,0052
2021-01-312021-01-31СтудИзба
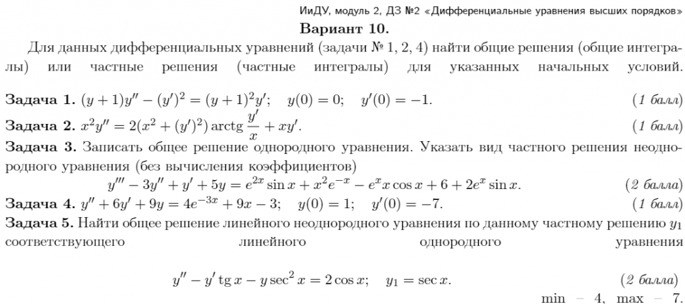
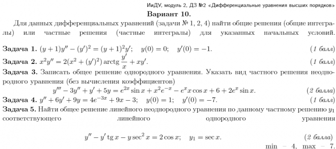
ДЗ 2: Дифференциальные уравнения высших порядков вариант 10
Описание
Характеристики домашнего задания
Учебное заведение
Семестр
Номер задания
Вариант
Просмотров
48
Качество
Скан рукописных листов
Размер
10,12 Mb
Список файлов
Комментарии
Нет комментариев
Стань первым, кто что-нибудь напишет!
МГТУ им. Н.Э.Баумана

















