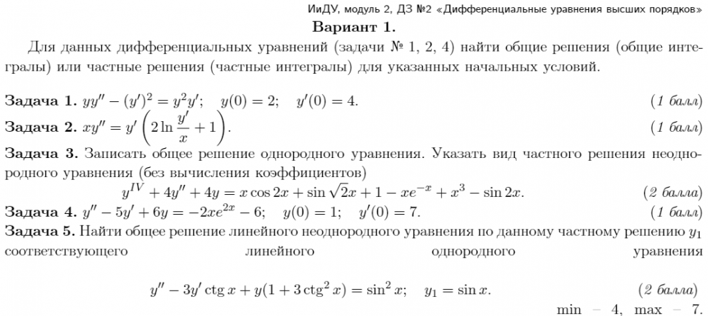
ДЗ 2: Дифференциальные уравнения высших порядков вариант 1
Описание
Характеристики домашнего задания
Учебное заведение
Семестр
Номер задания
Вариант
Просмотров
29
Качество
Фото рукописных листов
Размер
2,26 Mb
Список файлов
Комментарии
Нет комментариев
Стань первым, кто что-нибудь напишет!
МГТУ им. Н.Э.Баумана


















