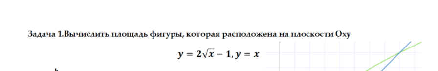
ДЗ 1: Определенный интеграл вариант 1
Описание
Характеристики домашнего задания
Учебное заведение
Семестр
Номер задания
Вариант
Просмотров
174
Качество
Фото рукописных листов
Размер
236,44 Kb
Список файлов
matan_dz_3 (1).docx
Комментарии
Нет комментариев
Стань первым, кто что-нибудь напишет!
МГТУ им. Н.Э.Баумана
все по 50

















