Для студентов МГТУ им. Н.Э.Баумана по предмету Интегралы и дифференциальные уравнения (ИиДУ)Дифференциальные уравнения высших порядковДифференциальные уравнения высших порядков
4,885111
2020-07-272020-07-27СтудИзба
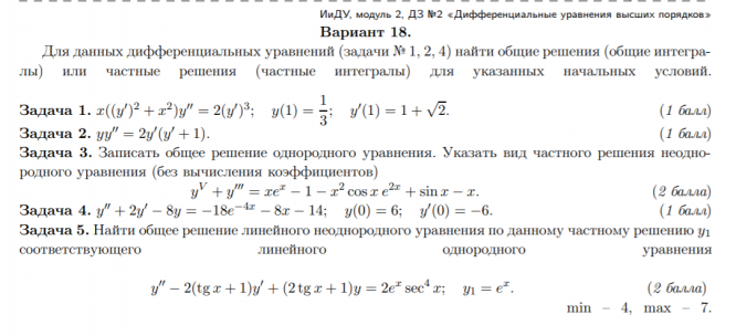
ДЗ 2: Дифференциальные уравнения высших порядков вариант 18
Описание
Характеристики домашнего задания
Учебное заведение
Семестр
Номер задания
Вариант
Просмотров
133
Качество
Фото рукописных листов
Размер
5,26 Mb
Список файлов
1.jpg
2.jpg
3.jpg
4.jpg
5.jpg
6.jpg
7.jpg
8.jpg
9.jpg
10.jpg
11.jpg
12.jpg
13.jpg
14.jpg
Комментарии
Отзыв
all good
МГТУ им. Н.Э.Баумана
anggg



















