Для студентов МГТУ им. Н.Э.Баумана по предмету Интегралы и дифференциальные уравнения (ИиДУ)Дифференциальные уравнения высших порядковДифференциальные уравнения высших порядков
5,0052
2020-06-092020-06-09СтудИзба
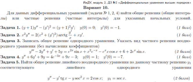
ДЗ 2: Дифференциальные уравнения высших порядков вариант 10
Описание
Характеристики домашнего задания
Учебное заведение
Семестр
Номер задания
Вариант
Просмотров
118
Качество
Фото рукописных листов
Размер
3,72 Mb
МГТУ им. Н.Э.Баумана

















