Для студентов МГТУ им. Н.Э.Баумана по предмету Интегралы и дифференциальные уравнения (ИиДУ)Неопределенный интегралНеопределенный интеграл
4,96529766
2023-02-262024-08-31СтудИзба
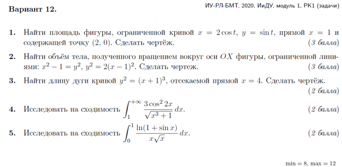
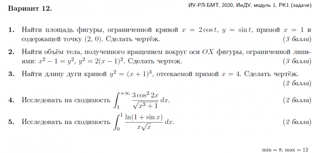
Ответы к контрольной работе 1: Неопределенный интеграл вариант 12
-60%
Описание
Характеристики ответов (шпаргалок) к КР
Учебное заведение
Семестр
Номер задания
Вариант
Просмотров
14
Качество
Фото рукописных листов
Размер
8,33 Mb
Список файлов
(1).JPG
(2).JPG
(3).JPG
(4).JPG

Вам все понравилось? Получите кэшбэк - 40 рублей на Ваш счёт при покупке. Поставьте оценку и напишите положительный комментарий к купленному файлу. После Вы получите деньги на ваш счет.