Для студентов ИГЭУ им. Ленина по предмету ИнформатикаИнформатикаИнформатика
5,00569
2025-03-052025-04-18СтудИзба
Лабораторная работа 4: Информатика вариант 1
Описание
Вариант 1
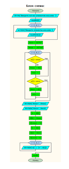
Задача сформулирована следующим образом:Найти и записать на место X1 наименьший элемент, а на место К - наибольший для массива (X1, Х2,-.., Хк). Максимально возможный размер массива 40. X1 и Хк должны Быть переписаны на освободившиеся места.
X = [1, 2, -2, 5, 6, -9, 1, -4, 11,]
- Задача, алгоритм расчета параметров
- Экспериментальная часть

Характеристики лабораторной работы
Предмет
Учебное заведение
Семестр
Номер задания
Вариант
Программы
Просмотров
10
Качество
Идеальное компьютерное
Размер
79,43 Kb
Преподаватели
Список файлов
Лаба 4.DOCX

🎓Помощь студентам Ивановских ВУЗов🎓 ❤️ Каждая приобретенная работа служит стимулом для добавления новых материалов и упрощает учебный процесс.