Для студентов СПбПУ Петра Великого по предмету ИнформатикаАвтоматизация вычислений в табличном процессоре Microsoft ExcelАвтоматизация вычислений в табличном процессоре Microsoft Excel
5,0053
2022-11-152022-11-15СтудИзба
Лабораторная работа 3: Автоматизация вычислений в табличном процессоре Microsoft Excel
Описание
Цель работы
Приобретение умений автоматизации вычислений и подготовки табличных документов средствами электронных таблиц.Задание
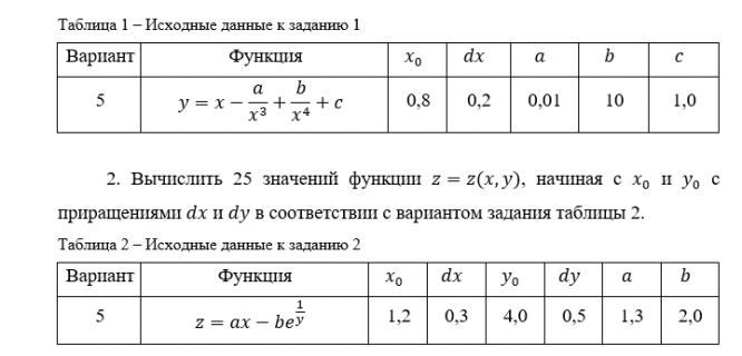
1. Вычислить пять значений функции , начиная с с приращением в соответствии с вариантом задания, представленным в таблице 1.2. Вычислить 25 значений функции , начиная с и с приращениями и в соответствии с вариантом задания таблицы 2


Характеристики лабораторной работы
Предмет
Учебное заведение
Номер задания
Просмотров
19
Размер
80,07 Kb
Список файлов
ЦГ3_2.xlsx
ЦГ3_1.xlsx
ЦГ3.docx

Если нужен другой вариант работы или отдельная задача из любой работы, пишите в комментарии