Для студентов по предмету ХимияЗадача 186 - Приведены частицы, состоящие из одного и того же количества атомов. Используя метод валентных связей, укажите тип гибридизации орбиталей Задача 186 - Приведены частицы, состоящие из одного и того же количества атомов. Используя метод валентных связей, укажите тип гибридизации орбиталей
4,9957336
2025-04-042025-04-04СтудИзба
🌟❗Подробное объяснение, легкое для понимания❗💥
Задача 186 - Приведены частицы, состоящие из одного и того же количества атомов. Используя метод валентных связей, укажите тип гибридизации орбиталей центрального атома, изобразите геометрическое строение указанных частиц (см. примечание к задачам 10
Описание
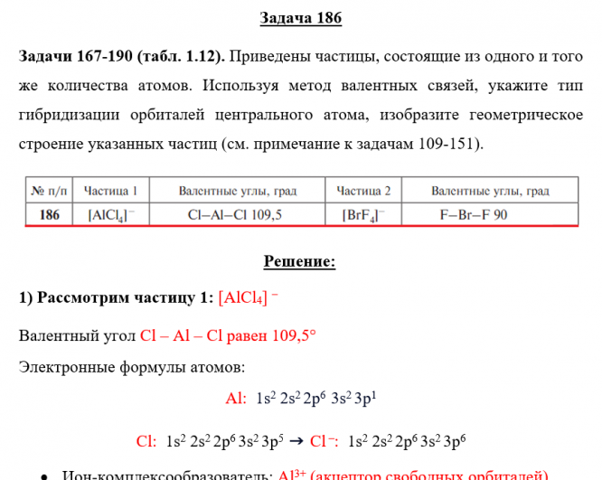
Задачи 167-190 (табл. 1.12). Приведены частицы, состоящие из одного и того же количества атомов. Используя метод валентных связей, укажите тип гибридизации орбиталей центрального атома, изобразите геометрическое строение указанных частиц (см. примечание к задачам 109-151).
![]()
ДЕМО
Показать/скрыть дополнительное описание

ДЕМО ![]()

Задачи 167-190 (табл. 1.12). Приведены частицы, состоящие из одного и того же количества атомов. Используя метод валентных связей, укажите тип гибридизации орбиталей центрального атома, изобразите геометрическое строение указанных частиц (см. примечание к задачам 109-151)..
Файлы условия, демо
Характеристики решённой задачи
Предмет
Номер задания
Программы
Теги
Просмотров
1
Качество
Идеальное компьютерное
Размер
292,79 Kb
Список файлов
Задача 186.docx

Если работа Вам была полезна, Пожалуйста, потратьте несколько секунд, чтобы оставить нам 5 ЗВЁЗД и положительный отзывы. Мы Вам глубоко признателены!