Для студентов по предмету ХимияЗадача 138 - объясните экспериментально установленное строение молекулы или иона, используя метод валентных связей. Укажите тип гибридизации орбиталейЗадача 138 - объясните экспериментально установленное строение молекулы или иона, используя метод валентных связей. Укажите тип гибридизации орбиталей
5,0051
2025-03-042025-03-04СтудИзба
🌟❗Подробное объяснение, легкое для понимания❗💥
Задача 138 - объясните экспериментально установленное строение молекулы или иона, используя метод валентных связей. Укажите тип гибридизации орбиталей центрального атома, изобразите перекрывание орбиталей и определите, полярна ли эта частица.
Описание
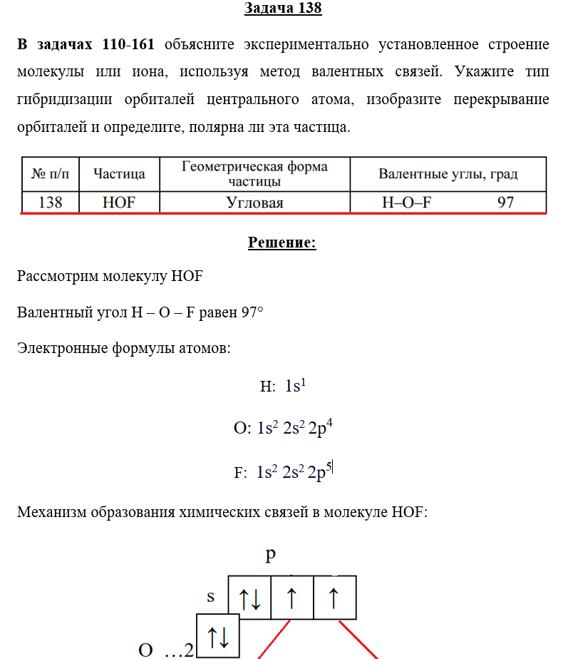
В задачах 110-161 объясните экспериментально установленное строение молекулы или иона, используя метод валентных связей. Укажите тип гибридизации орбиталей центрального атома, изобразите перекрывание орбиталей и определите, полярна ли эта частица.
![]()
ДЕМО
Показать/скрыть дополнительное описание

ДЕМО ![]()

В задачах 110-161 объясните экспериментально установленное строение молекулы или иона, используя метод валентных связей. Укажите тип гибридизации орбиталей центрального атома, изобразите перекрывание орбиталей и определите, полярна ли эта частица..
Файлы условия, демо
Характеристики решённой задачи
Предмет
Номер задания
Программы
Теги
Просмотров
24
Качество
Идеальное компьютерное
Размер
128,48 Kb
Список файлов
Задача 138.docx

Если работа Вам была полезна, Пожалуйста, потратьте несколько секунд, чтобы оставить нам 5 ЗВЁЗД и положительный отзывы. Мы Вам глубоко признателены!