Главная » Учебные материалы » Химия » Решения задач » Несколько классов/семестров » Номер 1002 » Задача 1002 - определите направление, в котором реакция может протекать самопроизвольно, используя окислительно-восстановительные потенциалы отдельных полуреакций, вычислите стандартную энергию Гиббса ΔrG0298 и константу равновесия реакции.
Для студентов по предмету ХимияЗадача 1002 - определите направление, в котором реакция может протекать самопроизвольно, используя окислительно-восстановительные потенциалы отдельныхЗадача 1002 - определите направление, в котором реакция может протекать самопроизвольно, используя окислительно-восстановительные потенциалы отдельных
4,9958863
2024-07-08СтудИзба

🌟❗Подробное объяснение, легкое для понимания❗💥

Задача 1002 - определите направление, в котором реакция может протекать самопроизвольно, используя окислительно-восстановительные потенциалы отдельных полуреакций, вычислите стандартную энергию Гиббса ΔrG0298 и константу равновесия реакции.

Описание

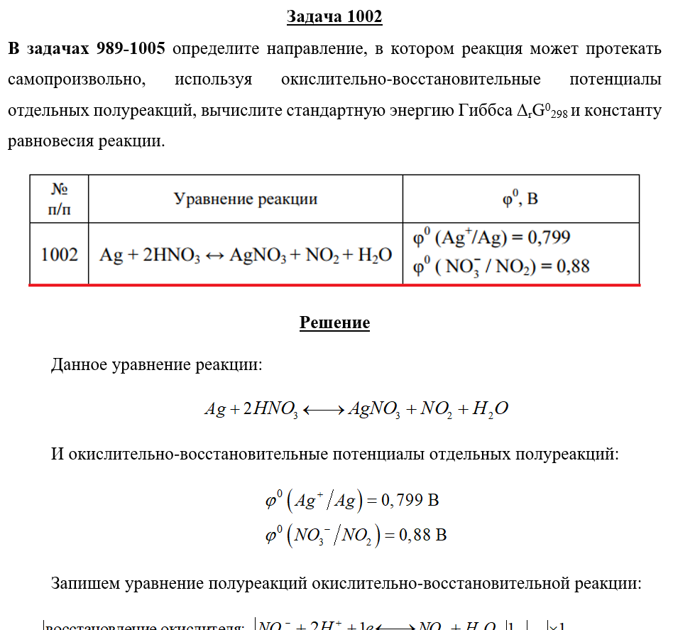
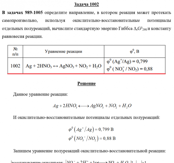
В задачах 989-1005 определите направление, в котором реакция может протекать самопроизвольно, используя окислительно-восстановительные потенциалы отдельных полуреакций, вычислите стандартную энергию Гиббса ΔrG0298 и константу равновесия реакции.

ДЕМО


Показать/скрыть дополнительное описание

В задачах 989-1005 определите направление, в котором реакция может протекать самопроизвольно, используя окислительно-восстановительные потенциалы отдельных полуреакций, вычислите стандартную энергию Гиббса ΔrG0298 и константу равновесия реакции. .

Характеристики решённой задачи

Предмет
Номер задания
Программы
Просмотров
2
Качество
Идеальное компьютерное
Размер
48,19 Kb

Список файлов

Задача 1002.docx
Картинка-подпись
Если работа Вам была полезна, Пожалуйста, потратьте несколько секунд, чтобы оставить нам 5 ЗВЁЗД и положительный отзывы. Мы Вам глубоко признателены!

Комментарии

Нет комментариев
Стань первым, кто что-нибудь напишет!
Поделитесь ссылкой:
Цена: 119 руб.
Расширенная гарантия +3 недели гарантии, +10% цены
Рейтинг автора
4,99 из 5
Поделитесь ссылкой:
Сопутствующие материалы
-40%
Помощь с выполнением ДЗ - Решение любой задачи из задачника Ермолаева и Двуличанская
Ермолаева - любая задача из задачника
Задача 705 - Вычислите количество теплоты, выделяющееся при полном сгорании указанного количества вещества при стандартном давлении и температуре 298 К. Учтите, что в продуктах сгорания углерод находится в виде углекислого газа, водород — водяного па
Задача 773 - Рассчитайте энтропию каждого компонента в газовой смеси, подчиняющейся законам идеальных газов, и энтропию смеси. Укажите, как изменяется энтропия каждого газа в смеси.
Задача 614 - по известным экспериментальным данным (n — порядок реакции; Ea — энергия активации; k0 — предэкспоненциальный множитель в уравнении Аррениуса (имеет размерность скорости соответствующего порядка); Т1 и Т2 — начальная и конечная температу
Задача 484 - рассчитайте стандартные энергию Гиббса ΔrG0T и константу равновесия K0 реакции при заданной температуре. Напишите выражение константы равновесия. Укажите, в каком направлении протекает реакция при данной температуре и направление смещени

Подобрали для Вас услуги

-50%
-40%
-57%
Вы можете использовать решённую задачу для примера, а также можете ссылаться на неё в своей работе. Авторство принадлежит автору работы, поэтому запрещено копировать текст из этой работы для любой публикации, в том числе в свою задачу в учебном заведении, без правильно оформленной ссылки. Читайте как правильно публиковать ссылки в своей работе.
Свежие статьи
Популярно сейчас
А знаете ли Вы, что из года в год задания практически не меняются? Математика, преподаваемая в учебных заведениях, никак не менялась минимум 30 лет. Найдите нужный учебный материал на СтудИзбе!
Ответы на популярные вопросы
Да! Наши авторы собирают и выкладывают те работы, которые сдаются в Вашем учебном заведении ежегодно и уже проверены преподавателями.
Да! У нас любой человек может выложить любую учебную работу и зарабатывать на её продажах! Но каждый учебный материал публикуется только после тщательной проверки администрацией.
Вернём деньги! А если быть более точными, то автору даётся немного времени на исправление, а если не исправит или выйдет время, то вернём деньги в полном объёме!
Да! На равне с готовыми студенческими работами у нас продаются услуги. Цены на услуги видны сразу, то есть Вам нужно только указать параметры и сразу можно оплачивать.
Отзывы студентов
Ставлю 10/10
Все нравится, очень удобный сайт, помогает в учебе. Кроме этого, можно заработать самому, выставляя готовые учебные материалы на продажу здесь. Рейтинги и отзывы на преподавателей очень помогают сориентироваться в начале нового семестра. Спасибо за такую функцию. Ставлю максимальную оценку.
Лучшая платформа для успешной сдачи сессии
Познакомился со СтудИзбой благодаря своему другу, очень нравится интерфейс, количество доступных файлов, цена, в общем, все прекрасно. Даже сам продаю какие-то свои работы.
Студизба ван лав ❤
Очень офигенный сайт для студентов. Много полезных учебных материалов. Пользуюсь студизбой с октября 2021 года. Серьёзных нареканий нет. Хотелось бы, что бы ввели подписочную модель и сделали материалы дешевле 300 рублей в рамках подписки бесплатными.
Отличный сайт
Лично меня всё устраивает - и покупка, и продажа; и цены, и возможность предпросмотра куска файла, и обилие бесплатных файлов (в подборках по авторам, читай, ВУЗам и факультетам). Есть определённые баги, но всё решаемо, да и администраторы реагируют в течение суток.
Маленький отзыв о большом помощнике!
Студизба спасает в те моменты, когда сроки горят, а работ накопилось достаточно. Довольно удобный сайт с простой навигацией и огромным количеством материалов.
Студ. Изба как крупнейший сборник работ для студентов
Тут дофига бывает всего полезного. Печально, что бывают предметы по которым даже одного бесплатного решения нет, но это скорее вопрос к студентам. В остальном всё здорово.
Спасательный островок
Если уже не успеваешь разобраться или застрял на каком-то задание поможет тебе быстро и недорого решить твою проблему.
Всё и так отлично
Всё очень удобно. Особенно круто, что есть система бонусов и можно выводить остатки денег. Очень много качественных бесплатных файлов.
Отзыв о системе "Студизба"
Отличная платформа для распространения работ, востребованных студентами. Хорошо налаженная и качественная работа сайта, огромная база заданий и аудитория.
Отличный помощник
Отличный сайт с кучей полезных файлов, позволяющий найти много методичек / учебников / отзывов о вузах и преподователях.
Отлично помогает студентам в любой момент для решения трудных и незамедлительных задач
Хотелось бы больше конкретной информации о преподавателях. А так в принципе хороший сайт, всегда им пользуюсь и ни разу не было желания прекратить. Хороший сайт для помощи студентам, удобный и приятный интерфейс. Из недостатков можно выделить только отсутствия небольшого количества файлов.
Спасибо за шикарный сайт
Великолепный сайт на котором студент за не большие деньги может найти помощь с дз, проектами курсовыми, лабораторными, а также узнать отзывы на преподавателей и бесплатно скачать пособия.
Популярные преподаватели
Добавляйте материалы
и зарабатывайте!
Продажи идут автоматически
6884
Авторов
на СтудИзбе
269
Средний доход
с одного платного файла
Обучение Подробнее