Для студентов по предмету ХимияЗадача 999 - определите направление, в котором реакция может протекать самопроизвольно, используя окислительно-восстановительные потенциалы отдельных Задача 999 - определите направление, в котором реакция может протекать самопроизвольно, используя окислительно-восстановительные потенциалы отдельных
5,0051
2024-07-082024-07-08СтудИзба
🌟❗Подробное объяснение, легкое для понимания❗💥
Задача 999 - определите направление, в котором реакция может протекать самопроизвольно, используя окислительно-восстановительные потенциалы отдельных полуреакций, вычислите стандартную энергию Гиббса ΔrG0298 и константу равновесия реакции.
Описание
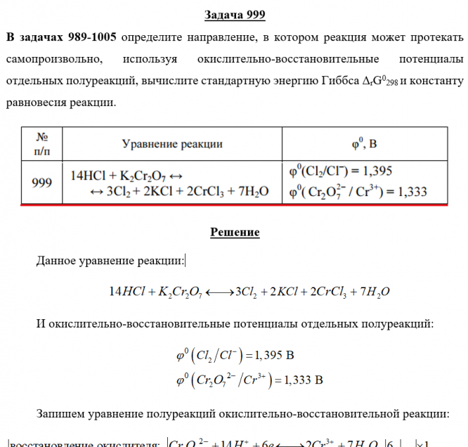
В задачах 989-1005 определите направление, в котором реакция может протекать самопроизвольно, используя окислительно-восстановительные потенциалы отдельных полуреакций, вычислите стандартную энергию Гиббса ΔrG0298 и константу равновесия реакции.
![]()
ДЕМО
Показать/скрыть дополнительное описание

ДЕМО ![]()

В задачах 989-1005 определите направление, в котором реакция может протекать самопроизвольно, используя окислительно-восстановительные потенциалы отдельных полуреакций, вычислите стандартную энергию Гиббса ΔrG0298 и константу равновесия реакции. .
Характеристики решённой задачи
Предмет
Номер задания
Программы
Теги
Просмотров
7
Качество
Идеальное компьютерное
Размер
51,26 Kb
Список файлов
Задача 999.docx

Если работа Вам была полезна, Пожалуйста, потратьте несколько секунд, чтобы оставить нам 5 ЗВЁЗД и положительный отзывы. Мы Вам глубоко признателены!