Для студентов по предмету ХимияЗадача 1343 - При электрохимической коррозии изделия во влажном воздухе за 30 мин образовалось 0,18 г гидроксида металла М(ОН)n. Рассчитайте силу коррЗадача 1343 - При электрохимической коррозии изделия во влажном воздухе за 30 мин образовалось 0,18 г гидроксида металла М(ОН)n. Рассчитайте силу корр
4,9957450
2024-06-172024-06-17СтудИзба
🌟❗Подробное объяснение, легкое для понимания❗💥
Задача 1343 - При электрохимической коррозии изделия во влажном воздухе за 30 мин образовалось 0,18 г гидроксида металла М(ОН)n. Рассчитайте силу коррозионного тока, объем поглощенного кислорода (при н.у.) и массу прокорродировавшего металла. Приведи
Описание
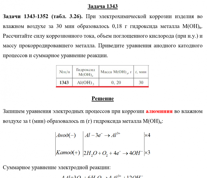
Задачи 1343-1352 (табл. 3.26). При электрохимической коррозии изделия во влажном воздухе за 30 мин образовалось 0,18 г гидроксида металла М(ОН)n. Рассчитайте силу коррозионного тока, объем поглощенного кислорода (при н.у.) и массу прокорродировавшего металла. Приведите уравнения анодного катодного процессов и суммарное уравнение реакции.
![]()
![]()
Показать/скрыть дополнительное описание

ДЕМО


Задачи 1343-1352 (табл. 3.26). При электрохимической коррозии изделия во влажном воздухе за 30 мин образовалось 0,18 г гидроксида металла М(ОН)n. Рассчитайте силу коррозионного тока, объем поглощенного кислорода (при н.у.) и массу прокорродировавшего металла. Приведите уравнения анодного катодного процессов и суммарное уравнение реакции..
Характеристики решённой задачи
Предмет
Номер задания
Программы
Теги
Просмотров
1
Качество
Идеальное компьютерное
Размер
57,71 Kb
Список файлов
Задача 1343.docx

Если работа Вам была полезна, Пожалуйста, потратьте несколько секунд, чтобы оставить нам 5 ЗВЁЗД и положительный отзывы. Мы Вам глубоко признателены!