Для студентов по предмету ХимияЗадачи 883 - Определите, при какой температуре в системе устанавливается химическое равновесие. Напишите выражение константы равновесия. Укажите: а) иЗадачи 883 - Определите, при какой температуре в системе устанавливается химическое равновесие. Напишите выражение константы равновесия. Укажите: а) и
4,9957401
2024-04-272024-07-24СтудИзба
🌟❗Подробное объяснение, легкое для понимания❗💥
Задачи 883 - Определите, при какой температуре в системе устанавливается химическое равновесие. Напишите выражение константы равновесия. Укажите: а) используя уравнение изобары химической реакции, в каком направлении смещается равновесие при изменени
Описание
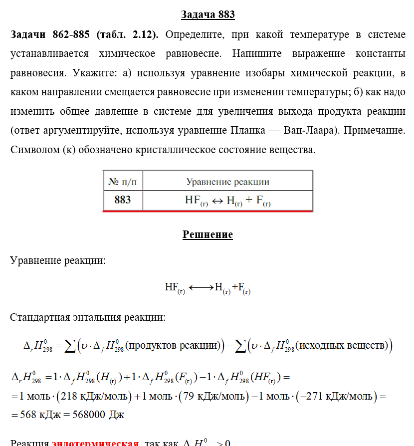
Задачи 862-885 (табл. 2.12). Определите, при какой температуре в системе устанавливается химическое равновесие. Напишите выражение константы равновесия. Укажите: а) используя уравнение изобары химической реакции, в каком направлении смещается равновесие при изменении температуры; б) как надо изменить общее давление в системе для увеличения выхода продукта реакции (ответ аргументируйте, используя уравнение Планка — Ван-Лаара). Примечание. Символом (к) обозначено кристаллическое состояние вещества.
![]()
ДЕМО
Показать/скрыть дополнительное описание

ДЕМО ![]()

Задачи 862-885 (табл. 2.12). Определите, при какой температуре в системе устанавливается химическое равновесие. Напишите выражение константы равновесия. Укажите: а) используя уравнение изобары химической реакции, в каком направлении смещается равновесие при изменении температуры; б) как надо изменить общее давление в системе для увеличения выхода продукта реакции (ответ аргументируйте, используя уравнение Планка — Ван-Лаара). Примечание. Символом (к) обозначено кристаллическое состояние вещества..
Характеристики решённой задачи
Предмет
Номер задания
Программы
Теги
Просмотров
4
Качество
Идеальное компьютерное
Размер
65,23 Kb
Список файлов
Задача 883.docx

Если работа Вам была полезна, Пожалуйста, потратьте несколько секунд, чтобы оставить нам 5 ЗВЁЗД и положительный отзывы. Мы Вам глубоко признателены!