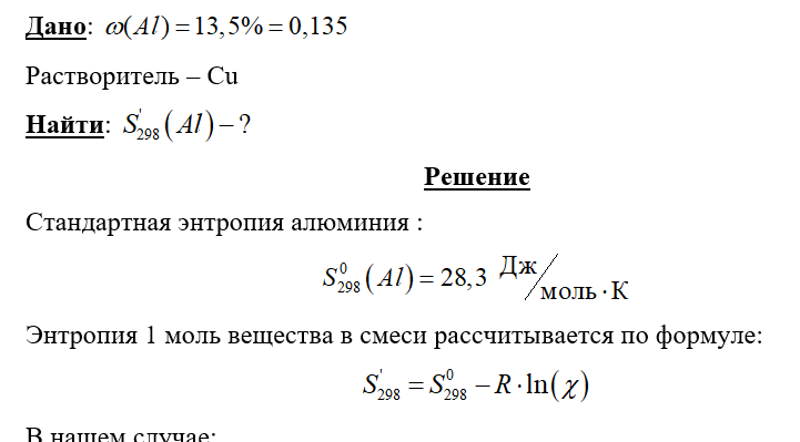
Для студентов по предмету ХимияЗадачи 749-766 (табл. 2.6). Рассчитайте энтропию 1 моль вещества в двух-компонентном растворе при известной массовой доле ω, полагая, что раствор являЗадачи 749-766 (табл. 2.6). Рассчитайте энтропию 1 моль вещества в двух-компонентном растворе при известной массовой доле ω, полагая, что раствор явля
5,0055
2024-04-152024-04-15СтудИзба
Задачи 749-766 (табл. 2.6). Рассчитайте энтропию 1 моль вещества в двух-компонентном растворе при известной массовой доле ω, полагая, что раствор является идеальным.
Описание
Задачи 749-766 (табл. 2.6). Рассчитайте энтропию 1 моль вещества в двух-компонентном растворе при известной массовой доле ω, полагая, что раствор является идеальным.
![]()
Показать/скрыть дополнительное описание

ДЕМО

рассчитайте энтропию 1 моль вещества в двухкомпонентном растворе при известной массовой доле ω, полагая, что раствор является идеальным..
Характеристики решённой задачи
Предмет
Номер задания
Программы
Теги
Просмотров
35
Качество
Идеальное компьютерное
Размер
34,49 Kb
Список файлов
750.docx

Если работа Вам была полезна, Пожалуйста, потратьте несколько секунд, чтобы оставить нам 5 ЗВЁЗД и положительный отзывы. Мы Вам глубоко признателены!