Для студентов МГТУ им. Н.Э.Баумана по предмету Газовая динамикаОценка течения струи двигательной установки и взаимодействия ее с преградой на этапе старта изделия, расчет начального участка струиОценка течения струи двигательной установки и взаимодействия ее с преградой на этапе старта изделия, расчет начального участка струи
4,72568
2023-10-082023-10-08СтудИзба
Оценка течения струи двигательной установки и взаимодействия ее с преградой на этапе старта изделия, расчет начального участка струи
Описание
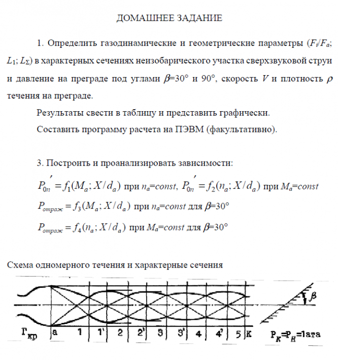
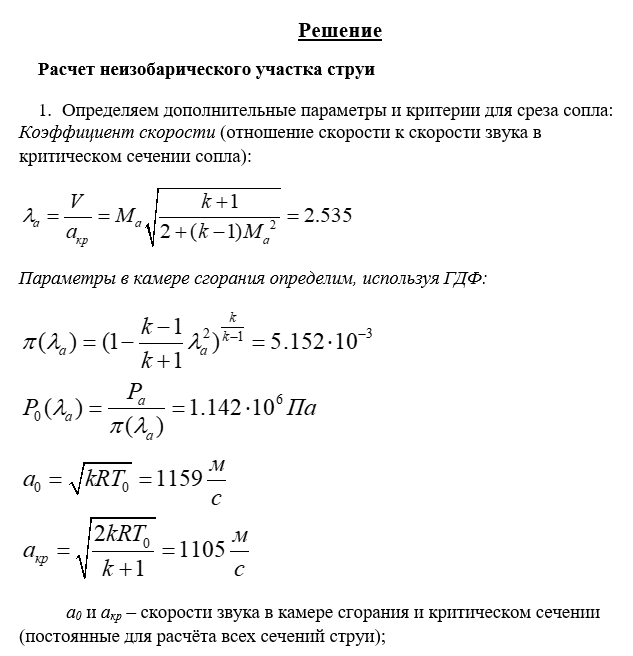
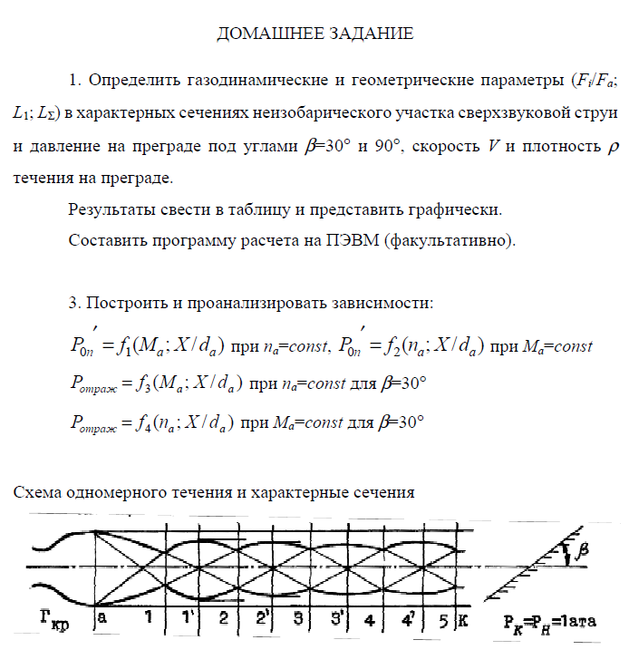
ДЗ вариант 9 у Языкова А.В. состоит из двух частей. ДЗ выполнено в MW. Расчеты в Mathcad 15 и Excel. ДЗ принято и сдано.
...





...


Характеристики домашнего задания
Предмет
Учебное заведение
Семестр
Вариант
Программы
Просмотров
26
Качество
Идеальное компьютерное
Размер
1,45 Mb
Список файлов
ДЗ
Вариант 9.docx
Вариант 9.xlsx
Вариант 9.xmcd