Для студентов МГТУ им. Н.Э.Баумана по предмету Газовая динамикаЗадачи к экзаменуЗадачи к экзамену
5,0054
2022-01-172022-01-17СтудИзба
Ответы к экзамену: Задачи к экзамену
-45%
Описание
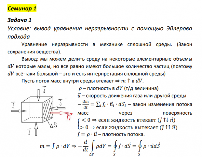
35 Расписанных задач к экзамену, семинары + дополнительные задачи, оформлено в ворде. Ниже пример оформления:


Характеристики ответов (шпаргалок) к экзамену
Предмет
Учебное заведение
Семестр
Просмотров
44
Качество
Идеальное компьютерное
Размер
3,05 Mb
Список файлов
Все задачи.pdf

Спасибо за покупку! Я буду очень рад, если поставишь справедливую оценку купленному файлу :3 Ищи больше работ в моём профиле, там много нужного тебе!