Для студентов по предмету ФизикаСамолет движется в вертикальной плоскости oxy, центр масс имеет скоростьСамолет движется в вертикальной плоскости oxy, центр масс имеет скорость
5,0053233
2025-02-252025-02-25СтудИзба
Задача: Самолет движется в вертикальной плоскости oxy, центр масс имеет скорость
Описание
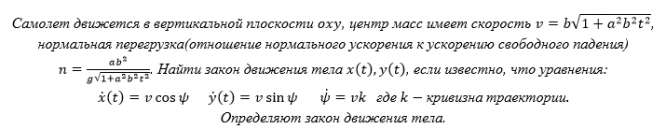
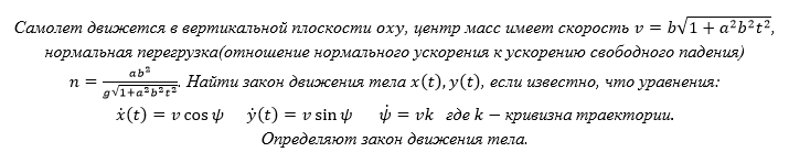
Самолет движется в вертикальной плоскости, центр масс имеет скорость, нормальная перегрузка (отношение нормального ускорения к ускорению свободного падения)
. Найти закон движения тела, если известно, что уравнения:
![]()
. Найти закон движения тела, если известно, что уравнения:

Характеристики решённой задачи
Предмет
Просмотров
2
Качество
Идеальное компьютерное
Размер
18,09 Kb
Список файлов
AF.docx

Если нужен другой вариант работы или отдельная задача из любой работы, пишите в комментарии