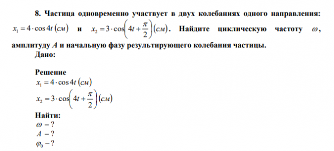
Для студентов по предмету ФизикаЧастица одновременно участвует в двух колебаниях одного направления:Частица одновременно участвует в двух колебаниях одного направления:
5,0053309
2025-02-192025-02-19СтудИзба
Задача: Частица одновременно участвует в двух колебаниях одного направления:
Описание
Частица одновременно участвует в двух колебаниях одного направления: . Найдите циклическую частоту, амплитуду А и начальную фазу результирующего колебания частицы.
![]()

Характеристики решённой задачи
Предмет
Просмотров
1
Качество
Идеальное компьютерное
Размер
363,2 Kb
Список файлов
1160009-350-10.pdf

Если нужен другой вариант работы или отдельная задача из любой работы, пишите в комментарии