Для студентов МГТУ им. Н.Э.Баумана по предмету ФизикаВолныВолны
4,995271
2024-10-082024-10-08СтудИзба
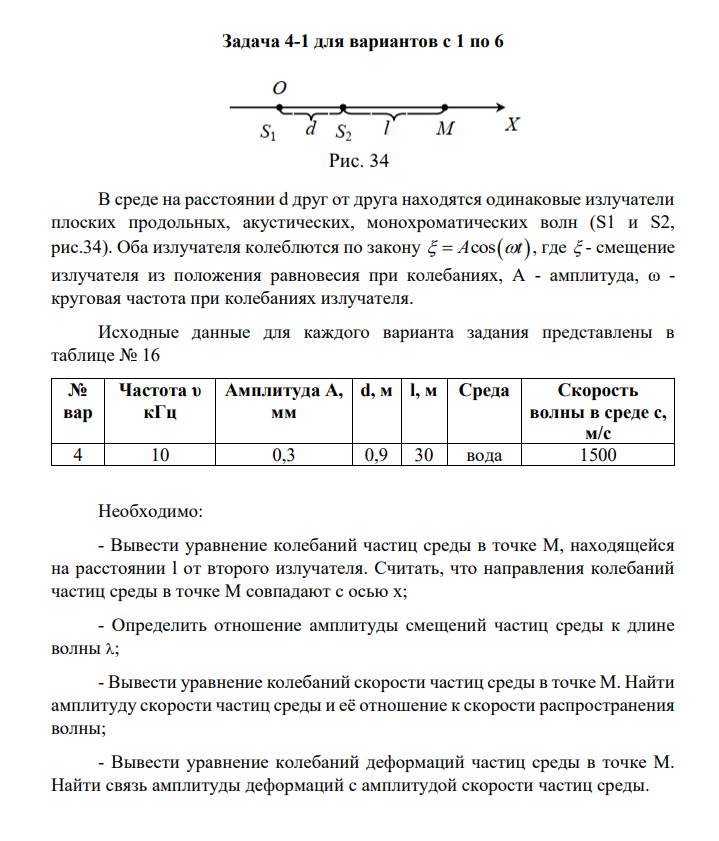
Задача 2: Волны вариант 4
Описание
Файлы условия, демо
Характеристики решённой задачи
Предмет
Учебное заведение
Семестр
Номер задания
Вариант
Программы
Просмотров
3
Качество
Идеальное компьютерное
Размер
331,63 Kb
Список файлов
Вариант 4 - ДЗ №4 - Волны.pdf

Котики подняли настроение тебе, а поставив 5 звёзд на купленный файл, ты поднимешь его мне. Спасибо!