Для студентов МГТУ им. Н.Э.Баумана по предмету ФизикаДинамика материальной точкиДинамика материальной точки
5,0058
2023-03-282024-11-27СтудИзба
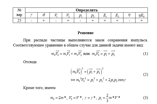
Задача 1: Динамика материальной точки вариант 25
Описание
Зачтено на максимальный балл


Характеристики решённой задачи
Предмет
Учебное заведение
Семестр
Номер задания
Вариант
Программы
Просмотров
54
Качество
Идеальное компьютерное
Размер
138,36 Kb
Список файлов
Дз1-Вариант25-задача1.docx

Ваше удовлетворение является нашим приоритетом, если вы удовлетворены нами, пожалуйста, оставьте нам 5 ЗВЕЗД и позитивных комментариев. Спасибо большое!. Смотрите файлы в моем профиле, там есть много полезных !