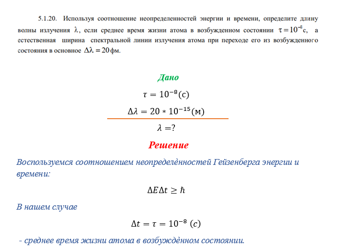
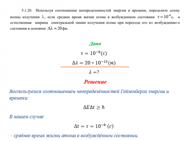
Для студентов МГТУ им. Н.Э.Баумана по предмету ФизикаЗадача 5.1Задача 5.1
4,915685
2023-03-272023-03-27СтудИзба
Задача 5.1 вариант 20
Описание
При покупке Вы можете получить подарок 20 руб.
Зачтено на максимальный балл!!!
Идеальное качество файлов, документов 💥 💥 💥
Не только копировать, а нужно понимать!
Характеристики решённой задачи
Предмет
Учебное заведение
Семестр
Номер задания
Вариант
Программы
Просмотров
3
Качество
Идеальное компьютерное
Размер
56,05 Kb
Список файлов
5.1.20.docx

Ваше удовлетворение является нашим приоритетом. Вставьте 5 звезд и позитивные комментарии сразу дам Вам подарок. Благодарю за использование моей службы!!