Для студентов МГТУ им. Н.Э.Баумана по предмету ФизикаДинамика вращательного движенияДинамика вращательного движения
5,0052
2023-03-062025-10-22СтудИзба
Задача 2: Динамика вращательного движения вариант 12
-77%
Описание
Вариант 12 - ДЗ №2 - Динамика вращательного движения
Зачтено на максимальный балл 💥 💥 💥
Спасибо за покупку 🥰🥰
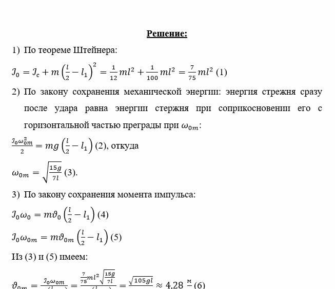
Однородный жесткий вертикальный стержень длиной и массой , движущийся поступательно в плоскости рисунка с постоянной горизонтальной скоростью , налетает на край массивной преграды. После удара стержень вращается вокруг оси , перпендикулярной плоскости рисунка. Ось вращения совпадает с ребром преграды и проходит через точку контакта стрежня с преградой так, что точка контакта лежит выше центра тяжести стержня. Потерями энергии при вращении стрежня после удара пренебречь.


l1 – расстояние от верхнего конца стержня до точки контакта;
ω0 – угловая скорость стержня сразу после удара о ребро преграды;
V0m – минимальная горизонтальная скорость стержня, а ω0m – соответственно минимальная угловая скорость стержня, при которой он после удара способен коснуться горизонтальной поверхности преграды;
φm – максимальный угол поворота стержня после удара;
ωК – угловая скорость стержня в момент его удара о горизонтальную поверхность преграды.
Расчет следует начинать с определения характерной скорости V0m
Характеристики решённой задачи
Предмет
Учебное заведение
Семестр
Номер задания
Вариант
Программы
Просмотров
58
Качество
Идеальное компьютерное
Размер
40,43 Kb
Список файлов
Вариант 12 - ДЗ №2 - Динамика вращательного движения.docx

Друзья, спасибо за доверие! Если вам понравилась работа – поставьте 5⭐ и напишите отзыв. Это поможет другим студентам, а мне даст силы делать ещё больше качественных материалов для вас 🔥