Для студентов МГТУ им. Н.Э.Баумана по предмету ФизикаЗадача 6.1Задача 6.1
4,915687
2023-02-192023-02-19СтудИзба
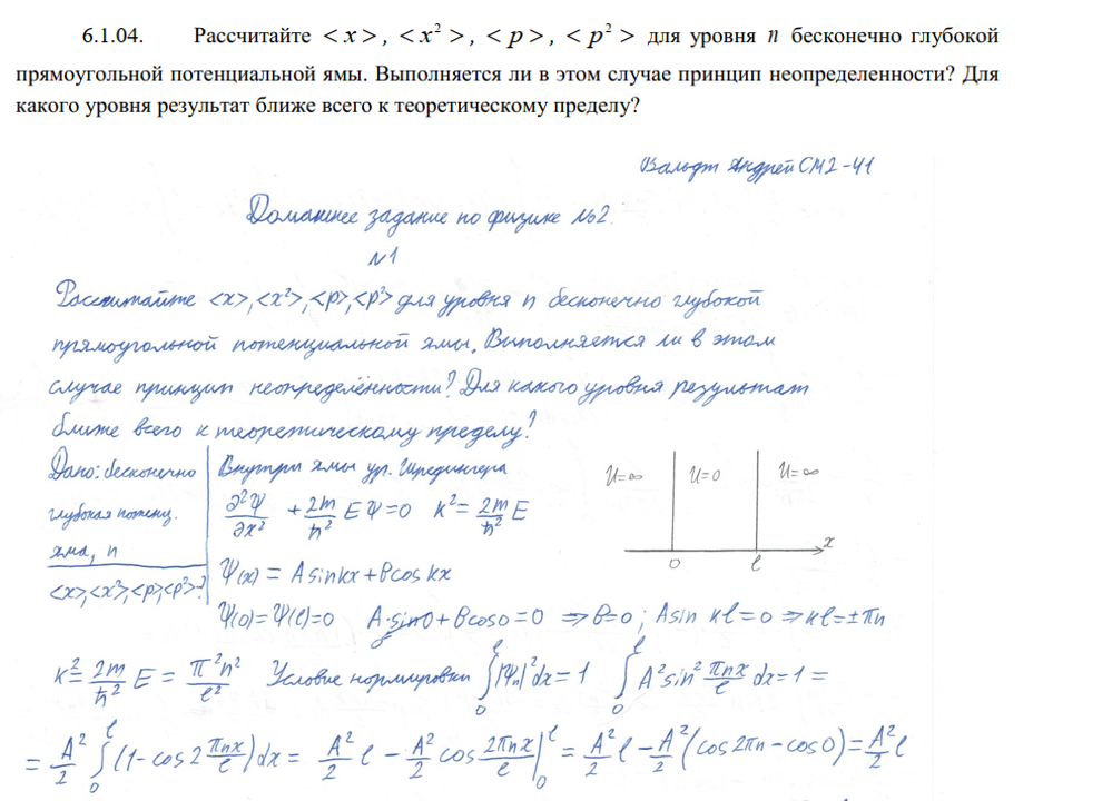
Задача 6.1 вариант 4
Описание
При покупке Вы можете получить подарок 20 руб.
Зачтено на максимальный балл!!!
Характеристики решённой задачи
Предмет
Учебное заведение
Семестр
Номер задания
Вариант
Программы
Просмотров
18
Качество
Фото рукописных листов
Размер
829,83 Kb
Список файлов
Зач3_6.1.04.docx

Ваше удовлетворение является нашим приоритетом. Вставьте 5 звезд и позитивные комментарии сразу дам Вам подарок. Благодарю за использование моей службы!!