Для студентов МГТУ им. Н.Э.Баумана по предмету ФизикаЭлектростатикаЭлектростатика
5,0053
2022-09-132024-09-06СтудИзба
Задача 1: Электростатика вариант 14
-68%
Описание
Не только копировать, а нужно понимать!
Вариант 14
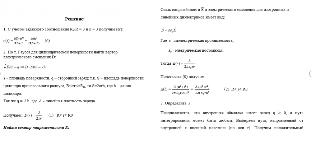
Цилиндрический бесконечно длинный диэлектрический конденсатор заряжен до разности потенциалов U и имеет радиусы внешней и внутренней обкладок R0 и R соответственно. Диэлектрическая проницаемость меняется между обкладками по закону e = f(r)
Построить графически распределение модулей векторов электрического поля Е, поляризованности Р и электрического смещения D между обкладками конденсатора. Определить поверхностную плотность связанных зарядов на внутренней s'1 и внешней s'2 поверхностях диэлектрика, распределение объёмной плотности связанных зарядов r’(r), максимальную напряжённость электрического поля Е и ёмкость конденсатора на единицу длины.
Вариант 14 - ДЗ №1 - Электростатика

Вариант 14
Цилиндрический бесконечно длинный диэлектрический конденсатор заряжен до разности потенциалов U и имеет радиусы внешней и внутренней обкладок R0 и R соответственно. Диэлектрическая проницаемость меняется между обкладками по закону e = f(r)

Построить графически распределение модулей векторов электрического поля Е, поляризованности Р и электрического смещения D между обкладками конденсатора. Определить поверхностную плотность связанных зарядов на внутренней s'1 и внешней s'2 поверхностях диэлектрика, распределение объёмной плотности связанных зарядов r’(r), максимальную напряжённость электрического поля Е и ёмкость конденсатора на единицу длины.




Файлы условия, демо
Характеристики решённой задачи
Предмет
Учебное заведение
Семестр
Номер задания
Вариант
Программы
Просмотров
107
Качество
Идеальное компьютерное
Размер
462,64 Kb
Список файлов
Вариант 14.pdf

Привет всем! Я автор на Студизбе. Я надеюсь что, не только дам Вам файлы с ответом но и знание. Не только копировать, а нужно понимать! Вставьте 5 звезд и позитивные комментарии сразу дам Вам подарок