Для студентов МГТУ им. Н.Э.Баумана по предмету ФизикаВолныВолны
5,0053
2022-04-232024-11-27СтудИзба
Задача 4: Волны вариант 20
-58%
Описание
Зачтено на максимальный балл
Задача 4-3 для вариантов с 18 по 22
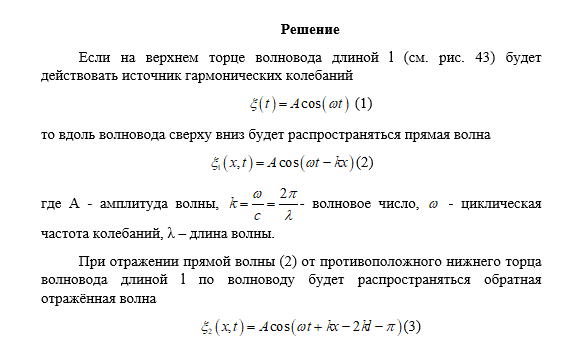
Для прямого вертикального волновода (трубы) длиной l , расположенного в среде (воздухе или воде), как указано на соответствующем рисунке, необходимо:
- вывести формулу для возможных частот продольных волн, возбуждаемых в волноводе, при которых в нём образуется стоячая волна;
- указать какая частота колебаний является основной, а какие частоты относятся к обертонам (к высшим гармоникам);
- определить частоту и длину волны i -ой гармоники;
- для этой гармоники нарисовать вдоль волновода качественную картину:
a) стоячей волны амплитуд смещений;
б) стоячей волны амплитуд давлений.
При этом необходимо учитывать то обстоятельство, что в том месте, где расположен узел стоячей волны смещений, то в этом месте будет пучность стоячей волны давлений и наоборот.
Исходные данные для каждого варианта задачи представлены в таблице № 18.
Скорость звука в воде с1 =1500 м/c, а в воздухе с2=340 м/c.
№ вар | Схема волновода | Среда | Длина волновода l, м | Определить i – ю гармонику | |
Внутри | Снаружи | ||||
20 | Рис.45 | вода | вода | 0,9 | 2 |


Характеристики решённой задачи
Предмет
Учебное заведение
Семестр
Номер задания
Вариант
Просмотров
49
Качество
Идеальное компьютерное
Размер
94,97 Kb
Список файлов
Задача 4.3 -вариант 20.docx

Ваше удовлетворение является нашим приоритетом, если вы удовлетворены нами, пожалуйста, оставьте нам 5 ЗВЕЗД и позитивных комментариев. Спасибо большое!. Смотрите файлы в моем профиле, там есть много полезных !