Главная » Учебные материалы » Физика » Решения задач » Два электродвигателя переменного тока подключены параллельно к цепи с напряжением u2и работают с низким коэффициентом мощности cosφ1. Измерительные приборы в цепи каждого электродвигателя показывают токи I1 и I1 и мощности Р1 и Р2. Провода линии элек
Для студентов по предмету ФизикаДва электродвигателя переменного тока подключены параллельно к цепи с напряжением u2и работают с низким коэффициентом мощности cosφ1. Измерительные прДва электродвигателя переменного тока подключены параллельно к цепи с напряжением u2и работают с низким коэффициентом мощности cosφ1. Измерительные пр
5,00519108
2021-12-27СтудИзба

Два электродвигателя переменного тока подключены параллельно к цепи с напряжением u2и работают с низким коэффициентом мощности cosφ1. Измерительные приборы в цепи каждого электродвигателя показывают токи I1 и I1 и мощности Р1 и Р2. Провода линии элек

Описание

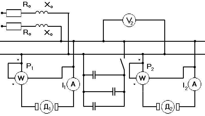
Два электродвигателя переменного тока подключены параллельно к цепи с напряжением u2и работают с низким коэффициентом мощности cosφ1. Измерительные приборы в цепи каждого электродвигателя показывают токи I1 и I1 и мощности Р1 и Р2. Провода линии электропередачи имеют активное сопротивление r0 и индуктивное x0. Численные значения всех величин, необходимых для расчета, приведены в таблице вариантов. Необходимо:

А. Рассчитать заданную электрическую цепь и определить (до подключения конденсаторов):

Ток в линии

Напряжение в начале линии

Потерю и падение напряжения в линии

Активную, реактивную и полную мощности в конце линии и мощность потерь в проводах

Коэффициент мощности установки

КПД линии

Б. Рассчитать компенсационную установку для получения cos2=0,95 и определить для указанного значения коэффициента мощности емкость и мощность батареи конденсаторов.

В. Выполнить расчет цепи при условии работы компенсационной установки и найти величины, указанные в пункте А. Полученные результаты свести в таблицу и сравнить для различных режимов работы электродвигателя (до компенсации и при cos2=0,95). Отметить, какие выводы дает улучшение коэффициента мощности установки.

Дано.

R0, Ом

Х0, Ом

I1, А

I2, А

Р1, кВт

Р2, кВт

U2, В

0,06

0,05

90

70

15

12

220

Характеристики решённой задачи

Предмет
Просмотров
1
Качество
Идеальное компьютерное
Размер
59,03 Kb

Список файлов

Картинка-подпись

Комментарии

Нет комментариев
Стань первым, кто что-нибудь напишет!
Поделитесь ссылкой:
Цена: 99 руб.
Расширенная гарантия +3 недели гарантии, +10% цены
Рейтинг автора
5 из 5
Поделитесь ссылкой:
Сопутствующие материалы
FREE
А.Г. Чертов, А.А. Воробьев - Задачник по физике
Наименьший объем газа, совершающего цикл Карно V1=150 л, Определить наибольший объем V3, если объем в конце изотермического расширения V2, а в конце изотермического сжатия V4.
Однородный сплошной цилиндр, имеющий радиус r=0,1 м и массу m=1 кг, может вращаться вокруг оси, совпадающей с его осью симметрии (ось z). На цилиндр намотана нить, за которую тянут так, что зависимость угла поворота цилиндра от времени имеет вид φ(t
Какова концентрация молекул воздуха на высоте 4,92 км, если атмосферное давление на уровне моря 74 мм.рт.ст? Температура воздуха постоянной и равной 2 ºC.
Элементы цепи, схема которой изображена на рис. 3.9, имеют следующие значения: e1 = 2 В, e2 = 3 В, R1 = 3 кОм, R2 = 2 кОм. Определить показание вольтметра, если его внутреннее сопротивление 5 кОм. Внутренними сопротивлениями источников тока пренебреч
Сосуд объёмом V=20 л содержит водород при температуре

Подобрали для Вас услуги

-45%
-30%
Вы можете использовать решённую задачу для примера, а также можете ссылаться на неё в своей работе. Авторство принадлежит автору работы, поэтому запрещено копировать текст из этой работы для любой публикации, в том числе в свою задачу в учебном заведении, без правильно оформленной ссылки. Читайте как правильно публиковать ссылки в своей работе.
Свежие статьи
Популярно сейчас
А знаете ли Вы, что из года в год задания практически не меняются? Математика, преподаваемая в учебных заведениях, никак не менялась минимум 30 лет. Найдите нужный учебный материал на СтудИзбе!
Ответы на популярные вопросы
Да! Наши авторы собирают и выкладывают те работы, которые сдаются в Вашем учебном заведении ежегодно и уже проверены преподавателями.
Да! У нас любой человек может выложить любую учебную работу и зарабатывать на её продажах! Но каждый учебный материал публикуется только после тщательной проверки администрацией.
Вернём деньги! А если быть более точными, то автору даётся немного времени на исправление, а если не исправит или выйдет время, то вернём деньги в полном объёме!
Да! На равне с готовыми студенческими работами у нас продаются услуги. Цены на услуги видны сразу, то есть Вам нужно только указать параметры и сразу можно оплачивать.
Отзывы студентов
Ставлю 10/10
Все нравится, очень удобный сайт, помогает в учебе. Кроме этого, можно заработать самому, выставляя готовые учебные материалы на продажу здесь. Рейтинги и отзывы на преподавателей очень помогают сориентироваться в начале нового семестра. Спасибо за такую функцию. Ставлю максимальную оценку.
Лучшая платформа для успешной сдачи сессии
Познакомился со СтудИзбой благодаря своему другу, очень нравится интерфейс, количество доступных файлов, цена, в общем, все прекрасно. Даже сам продаю какие-то свои работы.
Студизба ван лав ❤
Очень офигенный сайт для студентов. Много полезных учебных материалов. Пользуюсь студизбой с октября 2021 года. Серьёзных нареканий нет. Хотелось бы, что бы ввели подписочную модель и сделали материалы дешевле 300 рублей в рамках подписки бесплатными.
Отличный сайт
Лично меня всё устраивает - и покупка, и продажа; и цены, и возможность предпросмотра куска файла, и обилие бесплатных файлов (в подборках по авторам, читай, ВУЗам и факультетам). Есть определённые баги, но всё решаемо, да и администраторы реагируют в течение суток.
Маленький отзыв о большом помощнике!
Студизба спасает в те моменты, когда сроки горят, а работ накопилось достаточно. Довольно удобный сайт с простой навигацией и огромным количеством материалов.
Студ. Изба как крупнейший сборник работ для студентов
Тут дофига бывает всего полезного. Печально, что бывают предметы по которым даже одного бесплатного решения нет, но это скорее вопрос к студентам. В остальном всё здорово.
Спасательный островок
Если уже не успеваешь разобраться или застрял на каком-то задание поможет тебе быстро и недорого решить твою проблему.
Всё и так отлично
Всё очень удобно. Особенно круто, что есть система бонусов и можно выводить остатки денег. Очень много качественных бесплатных файлов.
Отзыв о системе "Студизба"
Отличная платформа для распространения работ, востребованных студентами. Хорошо налаженная и качественная работа сайта, огромная база заданий и аудитория.
Отличный помощник
Отличный сайт с кучей полезных файлов, позволяющий найти много методичек / учебников / отзывов о вузах и преподователях.
Отлично помогает студентам в любой момент для решения трудных и незамедлительных задач
Хотелось бы больше конкретной информации о преподавателях. А так в принципе хороший сайт, всегда им пользуюсь и ни разу не было желания прекратить. Хороший сайт для помощи студентам, удобный и приятный интерфейс. Из недостатков можно выделить только отсутствия небольшого количества файлов.
Спасибо за шикарный сайт
Великолепный сайт на котором студент за не большие деньги может найти помощь с дз, проектами курсовыми, лабораторными, а также узнать отзывы на преподавателей и бесплатно скачать пособия.
Популярные преподаватели
Добавляйте материалы
и зарабатывайте!
Продажи идут автоматически
7050
Авторов
на СтудИзбе
259
Средний доход
с одного платного файла
Обучение Подробнее