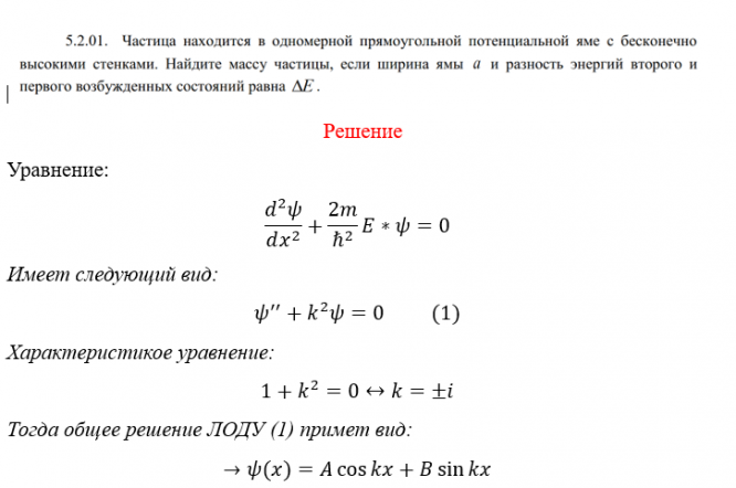
Для студентов МГТУ им. Н.Э.Баумана по предмету ФизикаЗадача 5.1 + Задача 5.2Задача 5.1 + Задача 5.2
5,0055
2023-03-042024-10-05СтудИзба
ДЗ 1: Задача 5.1 + Задача 5.2 вариант 1
-10%
Описание
При покупке Вы можете получить подарок 20 руб.
Зачтено на максимальный балл!!!
Характеристики домашнего задания
Предмет
Учебное заведение
Семестр
Номер задания
Вариант
Программы
Просмотров
84
Качество
Идеальное компьютерное
Размер
303,72 Kb
Список файлов
Зач1_5.1.01_печ.docx
Зач2_5.2.01_печ.docx

Ваше удовлетворение является нашим приоритетом. Вставьте 5 звезд и позитивные комментарии сразу дам Вам подарок. Благодарю за использование моей службы!!