Для студентов МГТУ им. Н.Э.Баумана по предмету ФизикаЭлектростатика + МагнитостатикаЭлектростатика + Магнитостатика
5,0051
2022-10-262022-10-26СтудИзба
ДЗ 1: Электростатика + Магнитостатика вариант 7
Описание
Полностью зачтенный типовой расчет по физике, электростатика + магнитостатика. Отличное качество файла.
Условие:
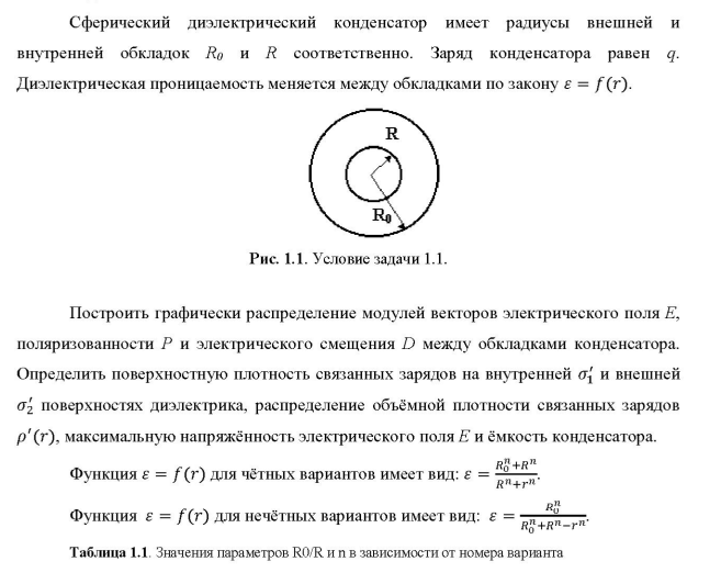
Задача 1:
Задача 2:
Решение:
Задача 1:
Задача 2: ![]()
Условие:
Задача 1:





Задача 1:


Файлы условия, демо
Характеристики домашнего задания
Предмет
Учебное заведение
Семестр
Номер задания
Вариант
Просмотров
17
Качество
Фото рукописных листов
Размер
13,31 Mb
Список файлов
dz1_fizika вариант 7.pdf

Котики подняли настроение тебе, а поставив 5 звёзд на купленный файл, ты поднимешь его мне. Спасибо!