Для студентов МГТУ им. Н.Э.Баумана по предмету ФизикаЗадача 6.1 + Задача 6.2Задача 6.1 + Задача 6.2
5,005101
2022-01-152022-01-15СтудИзба
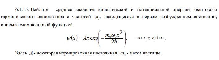
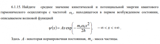
ДЗ 2: Задача 6.1 + Задача 6.2 вариант 15
Описание
Типовой расчет зачтет самим ЮРАСОВЫМ Н.И. на максимальный балл( в типовике присутствуют приложения к взятию интегралов). Если вам помог мой типовой расчет, пожалуйста, поставьте положительный рейтинг
Файлы условия, демо
Характеристики домашнего задания
Предмет
Учебное заведение
Семестр
Номер задания
Вариант
Просмотров
95
Размер
4,15 Mb
Преподаватели
Список файлов
Типовик 2 Вариант 15.pdf
Комментарии
Отзыв
Работа выполнена отлично!
МГТУ им. Н.Э.Баумана




















