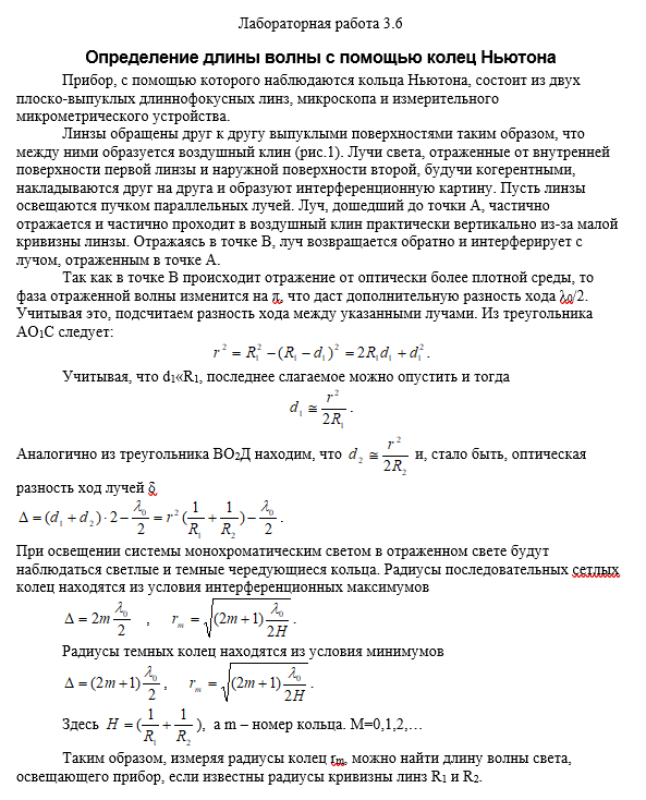
Для студентов ИГЭУ им. Ленина по предмету ФизикаОпределение длины волны с помощью колец НьютонаОпределение длины волны с помощью колец Ньютона
2025-06-262025-06-26СтудИзба
Книга 3.6: Определение длины волны с помощью колец Ньютона
Описание

Характеристики книги
Тип
Предмет
Учебное заведение
Семестр
Номер задания
Программы
Просмотров
3
Качество
Идеальное компьютерное
Размер
57 Kb
Список файлов

🎓Помощь студентам Ивановских ВУЗов🎓 ❤️ Каждая приобретенная работа служит стимулом для добавления новых материалов и упрощает учебный процесс.