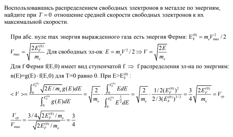
Для студентов МГТУ им. Н.Э.Баумана по предмету ФизикаФайл с ответами на все экзаменационные вопросы (2021, но меняются только номера билетов)Файл с ответами на все экзаменационные вопросы (2021, но меняются только номера билетов)
5,005189
2022-06-182022-06-18СтудИзба
Ответы к экзамену: Файл с ответами на все экзаменационные вопросы (2021, но меняются только номера билетов)
Описание
Характеристики ответов (шпаргалок) к экзамену
Предмет
Учебное заведение
Семестр
Просмотров
22
Качество
Идеальное компьютерное
Размер
2,65 Mb
Список файлов
Решение билетов по физике.pdf

Мы ценим качество. Если Вам понравился материал, пожалуйста, оставьте оценку и комментарий.