Для студентов МГТУ им. Н.Э.Баумана по предмету Физическая кинетикаДомашнее Задание 1Домашнее Задание 1
4,935546
2022-04-072022-04-07СтудИзба
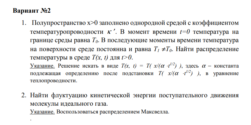
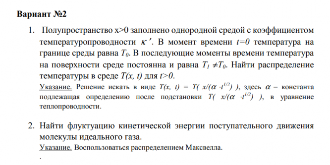
ДЗ: Домашнее Задание 1 вариант 2
Описание
Спасибо за покупку! Я буду очень рад, если поставишь справедливую оценку купленному файлу :3
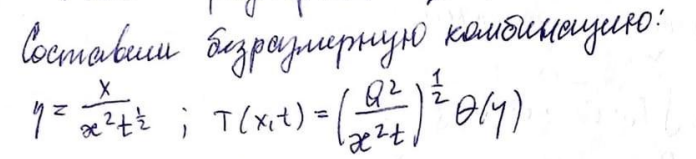
задача 1 решена с помощью другой функции, не той, что в указании.
Характеристики домашнего задания
Предмет
Учебное заведение
Семестр
Вариант
Просмотров
15
Размер
303,38 Kb
Список файлов
ДЗ1.pdf
Комментарии
Нет комментариев
Стань первым, кто что-нибудь напишет!
МГТУ им. Н.Э.Баумана


















